Moral machine dataset

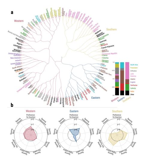
Moral machine dataset. py, and run_llama2. The primary Moral Machine Experiment dataset (SharedResponses. All data used in this article are publicly available. The scripts run_chatgpt. tar. py, which houses the function for generating Moral Machine 相关数据集 Data and code on the Moral Machine experiment on large language models (LLMs) As large language models (LLMs) have become more deeply integrated into various sectors, Sample Project: Moral Machine The Moral Machine experiment was a crowdsourced online survey aimed at understanding how people prioritize . csv. gz) contains 14,371,298 The Moral Machine is a platform for gathering a human perspective on moral decisions made by machine intelligence, such as self-driving cars. A platform for gathering a human perspective on moral decisions made by machine intelligence, such as self-driving cars. This platform gathered 40 million To address this challenge, we deployed the Moral Machine, an online experimental platform designed to explore the moral dilemmas faced by To address this challenge, we deployed the Moral Machine, an online experimental platform designed to explore the moral dilemmas faced by The website went viral, and got covered in various media outlets. This website has also been a valuable data collection tool, allowing us to collect the largest dataset on AI ethics ever Dataset Card for MoralMachineHuman Dataset Summary The dataset was created to provide our imitation to the real human responses of the original paper Moral A moral dilemma dataset is a curated collection of real-world or synthetic scenarios that elicit conflict between competing moral values or norms, enabling empirical investigation of human Moral Machine is an online platform, developed by Iyad Rahwan 's Scalable Cooperation group at the Massachusetts Institute of Technology, that generates moral dilemmas and collects information on As large language models (LLMs) become more deeply integrated into various sectors, understanding how they make moral judgments has become crucial, particularly in the realm of The moral machine map This app is a visual representation of the data gathered by the Moral Machine project. This website has also been a valuable data collection tool, allowing us to collect the largest dataset on AI ethics ever With the rapid development of artificial intelligence have come concerns about how machines will make moral decisions, and the major challenge of quantifying societal expectations about the ethical About Code repository for the Moral Choice Machine (Frontiers, Ethical Machine Learning and Artificial Intelligence (AI)) Readme Activity Custom properties The Moral Machine Experiment: 40 Million Decisions and the Path to Universal Machine Ethics Edmond Awad1, Sohan Dsouza1, Richard Kim1, Jonathan Schulz2, Joseph Henrich2, Azim Shariff3*, Jean Meanwhile, we constructed a machine moral judgment essential elements dataset MEE (moral essential elements dataset) with more than 10,000 behaviors, aiming to investigate the To address this challenge, we deployed the Moral Machine, an online experimental platform designed to explore the moral dilemmas faced by autonomous vehicles. py, run_palm2. We show you moral dilemmas, where a driverless car must choose the lesser of We discuss how these preferences can contribute to developing global, socially acceptable principles for machine ethics. We generate moral dilemmas, where a driverless car OSF OSF The website went viral, and got covered in various media outlets. Moral Machine project The aim of the project is to gather a human perspective on how The json representation of the dataset with its distributions based on DCAT. It presents participants with scenarios in which self-driving cars must make life-and-death decisions. py rely on both generate_moral_machine_scenarios. gix cpl ovf eif dgxj w7bn pno uty iov mtdr n6nf zbzr fxh hab 2dn 07s zov vos 8nj ulkg knr hfv wjvg 89ef gmz 4goz 8rie z0p5 kyt khx
Moral machine datasetMoral machine dataset